CITRO: Heart of Ecosystem
The $CITRO token is not just a digital asset but an integral part of our ecosystem. We understand that the token represents the face of our project, which is why its mechanics have been developed in line with the best market practices.
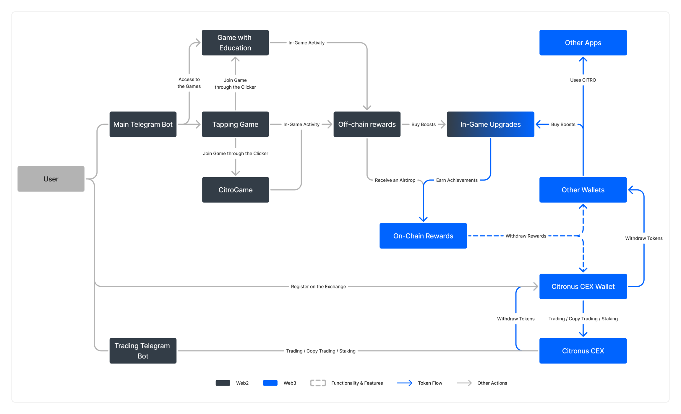
The $CITRO token is the central element of our platform, which includes an exchange and a variety of B2B and B2C services. These services will continue to expand, and the token will become the main tool for interaction within the ecosystem.

Through this mechanism, we are creating a sustainable ecosystem where the $CITRO token not only functions as a means of payment but also serves as a tool for driving growth. We are confident that these measures will help generate stable demand for the token and ensure its value in the long term.